ประกาศความเป็นส่วนตัว
TH
EN





เปิดบัญชีเงินฝากออนไลน์

ด้วยการยืนยันตัวตนผ่านระบบ NDID กับแอปพลิเคชันของธนาคารต่าง ๆ

อยู่ระหว่างให้บริการภายใต้ Regulatory Sandbox ธนาคารแห่งประเทศไทย

เปิดบัญชี คู่มือ ขั้นตอนเปิดบัญชี

CAPITAL LINK
CREDIT FONCIER LIMITED

เป็นสถาบันการเงินที่ดำเนินงานภายใต้การกำกับดูแลของ  ธนาคารแห่งประเทศไทยและเป็นสถาบันการเงินที่ได้รับการคุ้มครองเงินฝากโดย สถาบันคุ้มครองเงินฝาก

เกี่ยวกับเรา

บริษัทเครดิตฟองซิเอร์ แคปปิตอล ลิ้งค์ จำกัด

บริษัทเครดิตฟองซิเอร์ แคปปิตอล ลิ้งค์ จำกัด จดทะเบียนเป็นนิติบุคคลประเภทบริษัทจำกัดเมื่อวันที่ 29 กุมภาพันธ์ 2515 ทะเบียนเลขที่ 0105515001221 (เดิมเลขที่ 122/2515) บริษัทได้รับอนุญาตจากกระทรวงการคลังให้ประกอบกิจการเครดิตฟองซิเอร์ กิจการรับซื้อฝาก และกิจการให้เช่าซื้อ เมื่อวันที่ 11 กรกฎาคม 2516 ใบอนุญาตเลขที่ 3 ในนามบริษัท กรุงเทพสหมิตรเอ็นเตอร์ไพรส์ จำกัด

ต่อมา ได้เปลี่ยนชื่อเป็นบริษัทเครดิตฟองซิเอร์ เอเซีย จำกัด เมื่อวันที่ 7 สิงหาคม 2522 และเปลี่ยนชื่อเป็น บริษัทเครดิตฟองซิเอร์ แคปปิตอล ลิ้งค์ จำกัด เมื่อวันที่ 15 ธันวาคม 2557

ปัจจุบันมีทุนจดทะเบียน 280,000,000 บาท (สองร้อยแปดสิบล้านบาทถ้วน) ชำระแล้วเต็มจำนวน

วิสัยทัศน์และพันธกิจ

นับตั้งแต่กลางปี 2557 ที่บริษัทได้เริ่มกลับมาดำเนินธุรกิจจนถึงปัจจุบัน จะเห็นได้ว่าบริษัทมีการเปลี่ยนแปลงในทางที่ดีขึ้น ทั้งในด้านฐานะการเงินและผลการดำเนินงาน และเริ่มเป็นที่รู้จักของลูกค้าในวงกว้างมากขึ้น โดยที่บริษัทยังคงมุ่งมั่นที่จะเป็นสถาบันการเงินที่มีความเข้มแข็ง เป็นที่ยอมรับในตลาดการเงิน สามารถตอบสนองความต้องการของลูกค้า และสร้างความพึงพอใจสูงสุด

บริษัทมีแนวทางในการดำเนินธุรกิจที่สุจริตตรงไปตรงมา โดยใช้ขีดความสามารถของธุรกิจเครดิตฟองซิเอร์ตามขอบเขตที่ทำได้ ให้เต็มประสิทธิภาพ จากประสบการณ์ที่ปรึกษาทางการเงินของบริษัทจำนวนมาก ทำให้บริษัททราบถึงความต้องการของลูกค้าอย่างแท้จริง ซึ่งสะท้อนออกมาจากผลิตภัณฑ์เงินฝากและสินเชื่อที่ตอบสนองต่อความต้องการของลูกค้า เพื่อให้ลูกค้าได้รับความพึงพอใจและมีความน่าเชื่อถือ เป็นที่ยอมรับในตลาดการเงิน

บริษัทมุ่งเป็นส่วนหนึ่งในการแก้ไขปัญหาเงินทุนนอกระบบเพื่อให้ต้นทุนทางการเงินของผู้ประกอบการลดลง ด้วยขีดความสามารถของบริษัทเครดิตฟองซิเอร์ ที่สามารถลดช่องว่างระหว่างผู้บริโภคกับธนาคารพาณิชย์ ให้ผู้บริโภคสามารถเข้าถึงแหล่งเงินทุนในระบบไม่ถูกเอารัดเอาเปรียบ


เป็นสถาบันการเงินที่แข็งแกร่ง ผู้สร้างสรรค์ผลิตภัณฑ์ทางการเงินที่ตอบสนองความต้องการของลูกค้าทุกรูปแบบ เพื่อสร้างความพึงพอใจสูงสุดให้แก่ลูกค้า

เงินฝาก

บริการด้านการออมเงินในรูปของ “ใบรับฝากเงิน (Deposit Receipt)”  สามารถเลือกฝากเงินได้ตามระยะที่กำหนด ตั้งแต่ 1 ปี ถึง 5 ปี ซึ่งผู้ฝากเงินจะได้รับการคุ้มครองจากสถาบันคุ้มครองเงินฝากตามจำนวนเงินที่กำหนดไว้ในกฎหมาย

ดูเพิ่มเติม
ระยะเวลา
น้อยกว่า 3 ล้านบาท
ตั้งแต่ 3 ล้านบาท
ขึ้นไป
1 ปี
1 ปี 3เดือน
1.50%
1.75%
1.75%
2.00%
2 ปี
2.00%
2.25%
3 ปี
2.25%
2.50%
4 ปี
2.50%
2.75%
5 ปี
2.75%
3.00%
ข้อมูล ณ วันที่ 1 ตุลาคม 2568

สินเชื่อ

ให้บริการเงินให้สินเชื่อ โดยมีอสังหาริมทรัพย์เป็นหลักประกัน ที่ออกแบบตามความต้องการของลูกค้าแต่ละราย ครอบคลุมทุกวัตถุประสงค์ ด้วยเงื่อนไขที่ยืดหยุ่น และตรงไปตรงมา

ดูเพิ่มเติม
MLR
8.75%
MHR
8.75%
ข้อมูล ณ วันที่ 1 มกราคม 2567

อัตราดอกเบี้ยเงินฝากสูงสุดถึง 3.00%

โครงสร้างการถือหุ้น

รายชื่อผู้ถือหุ้น

รายชื่อผู้ถือหุ้นใหญ่ 10 อันดับแรก ณ วันที่ 13 มีนาคม 2568
ลำดับ
รายชื่อผู้ถือหุ้น
จำนวนหุ้น
สัดส่วน
1
บริษัท แคปปิตอล ลิ้งค์ ไฟแนนเชียล กรุ๊ป จำกัด (มหาชน)
2,770,816
98.96%
2
นางละออ ตั้งคารวคุณ
8,838
0.32%
3
นายประจักษ์ ตั้งคารวคุณ
8,838
0.32%
4
นางณนัท วิริยะประไพกิจ
2,121
0.07%
5
นางดุลยรัตน์ ลีลหานนท์
1,818
0.06%
6
นางธีรรัตน์ คุณัตถานนท์
1,818
0.06%
7
นายจารุรัตน์ คุณัตถานนท์
1,818
0.06%
8
นางสาวปิยธิดา ศิระวณิชการ
1,569
0.06%
9
นายเกรียงไกร ศิระวณิชการ
1,569
0.06%
10
นายชาตรี โสภณพนิช
795
0.03%
รวม
2,800,000
100.00%

นโยบายการจ่ายเงินปันผล

บริษัทมีนโยบายจ่ายเงินปันผลไม่เกินร้อยละ 50 ของกำไรสุทธิ แต่ทั้งนี้ การพิจารณาจ่ายเงินปันผลในแต่ละปีจะขึ้นอยู่กับผลประกอบการที่เกิดขึ้นจริงจากการดำเนินธุรกิจตามปกติในแต่ละปีนั้น ๆ และจะต้องคำนึงถึงผลการดำเนินงานในอนาคตของบริษัท ตลอดจนภาวะเศรษฐกิจ และปัจจัยแวดล้อมทางการเงิน

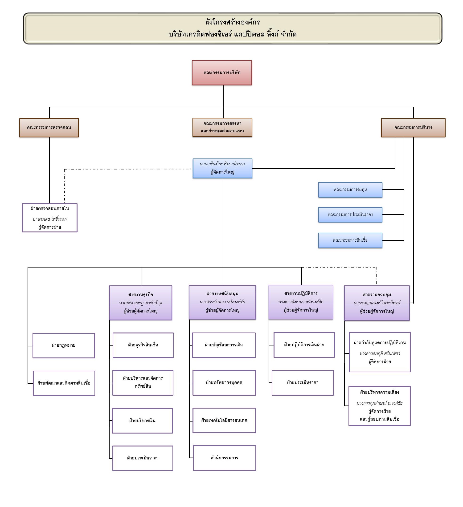
คณะกรรมการต่าง ๆ และโครงสร้างองค์กร

การเข้าร่วมการประชุม ประจำปี 2567
กรรมการ
จำนวนทั้งหมด
การเข้าร่วม
สัดส่วน (%)
นายไพโรจน์ วโรภาษ
7
7
100.00
นางพรรณี สถาวโรดม
7
7
100.00
นายเรืองวิทย์ นันทาภิวัฒน์
7
7
100.00
นายจาตุวัฒน์ จ่างตระกูล
7
7
100.00
นายนิทัศน์ มณีศิลาสันต์
7
7
100.00
นายเกรียงไกร ศิระวณิชการ
7
6
85.71
นายชัยอนันต์ ศิระวณิชการ
7
7
100.00
นางสาวอังคณา หวังวงศ์ชัย
7
7
100.00
นายสรัล เจษฎาอารักษ์กุล
7
7
100.00
การเข้าร่วมการประชุม ประจำปี 2567
กรรมการ
จำนวนทั้งหมด
การเข้าร่วม
สัดส่วน
นายไพโรจน์ วโรภาษ
4
4
100.0
นายจาตุวัฒน์ จ่างตระกูล
4
4
100.0
นายนิทัศน์ มณีศิลาสันต์
4
4
100.0

คณะกรรมการสรรหาและกำหนดค่าตอบแทน

การเข้าร่วมการประชุม ประจำปี 2567
กรรมการ
จำนวนทั้งหมด
การเข้าร่วม
สัดส่วน
นายไพโรจน์ วโรภาษ
2
2
100.0
นายจาตุวัฒน์ จ่างตระกูล
2
2
100.0
นายนิทัศน์ มณีศิลาสันต์
2
2
100.0
การเข้าร่วมการประชุม ประจำปี 2567
กรรมการ
จำนวนทั้งหมด
การเข้าร่วม
สัดส่วน
นายชัยอนันต์ ศิระวณิชการ
18
18
100.0
นายเกรียงไกร ศิระวณิชการ
18
18
100.0
นางสาวอังคณา หวังวงศ์ชัย
18
18
100.0

กลุ่มธุรกิจทางการเงิน

ทรัพย์สินรอการขาย

เอกสารเผยแพร่

บริษัทตระหนักถึงความสำคัญของการดำเนินธุรกิจและการพัฒนาระดับการกำกับดูแลกิจการที่มีอยู่ให้ดียิ่งขึ้น

นโยบายคุ้มครองข้อมูลส่วนบุคคล
ดูเอกสาร
ขั้นตอนการรับแจ้งเบาะแส หรือข้อร้องเรียน
ดูเอกสาร
สิทธิขั้นพื้นฐานของผู้บริโภค
ดูเอกสาร
นโยบายการจ่ายค่าตอบแทนกรรมการ
ดูเอกสาร
จรรยาบรรณและจริยธรรมในการดำเนินธุรกิจ
ดูเอกสาร
นโยบายการสรรหากรรมการ และผู้มีอำนาจในการจัดการ
ดูเอกสาร
รายงานจากคณะกรรมการสรรหาและกำหนดค่าตอบแทน
ดูไฟล์เอกสาร
รายงานการกำกับดูแลกิจการ
ดูไฟล์เอกสาร
รายงานการเปิดเผยข้อมูลปัญหาการใช้บริการทางการเงิน และการแก้ไขปัญหาเรื่องร้องเรียน
ดูไฟล์เอกสาร
อัตราค่าบริการและเบี้ยปรับ ที่เกี่ยวข้องกับเงินฝาก เงินให้สินเชื่อ
ดูไฟล์เอกสาร

รายงานทางการเงิน

รายการย่อแสดงสินทรัพย์และหนี้สิน

รายงาน
ไฟล์เอกสาร
2568
ณ 30 กันยายน 2568
ดูเอกสาร
2568
ณ 30 กันยายน 2568
ดูเอกสาร
2568
ณ 30 กันยายน 2568
ดูเอกสาร
2568
ณ 30 กันยายน 2568
ดูเอกสาร
2568
ณ 30 กันยายน 2568
ดูเอกสาร
2568
ณ 31 สิงหาคม 2568
ดูเอกสาร
2568
ณ 31 สิงหาคม 2568
ดูเอกสาร
2568
ณ 31 สิงหาคม 2568
ดูเอกสาร
2568
ณ 31 สิงหาคม 2568
ดูเอกสาร
2568
ณ 31 สิงหาคม 2568
ดูเอกสาร
2568
ณ 31 กรกฎาคม 2568
ดูเอกสาร
2568
ณ 31 กรกฎาคม 2568
ดูเอกสาร
2568
ณ 31 กรกฎาคม 2568
ดูเอกสาร
2568
ณ 31 กรกฎาคม 2568
ดูเอกสาร
2568
ณ 31 กรกฎาคม 2568
ดูเอกสาร
ข้อมูลย้อนหลัง

งบการเงินฉบับตรวจสอบแล้ว

รายงาน
ไฟล์เอกสาร
2568
งบการเงินระหว่างกาล วันที่ 30 มิถุนายน 2568
ดูเอกสาร
2568
งบการเงินระหว่างกาล วันที่ 30 มิถุนายน 2568
ดูเอกสาร
2568
งบการเงินระหว่างกาล วันที่ 30 มิถุนายน 2568
ดูเอกสาร
2568
งบการเงินระหว่างกาล วันที่ 30 มิถุนายน 2568
ดูเอกสาร
2568
งบการเงินระหว่างกาล วันที่ 30 มิถุนายน 2568
ดูเอกสาร
2568
งบการเงินระหว่างกาล วันที่ 30 มิถุนายน 2568
ดูเอกสาร
2567
งบการเงิน วันที่ 31 ธันวาคม 2567
ดูเอกสาร
2567
งบการเงิน วันที่ 31 ธันวาคม 2567
ดูเอกสาร
2567
งบการเงิน วันที่ 31 ธันวาคม 2567
ดูเอกสาร
2567
งบการเงิน วันที่ 31 ธันวาคม 2567
ดูเอกสาร
2567
งบการเงิน วันที่ 31 ธันวาคม 2567
ดูเอกสาร
2567
งบการเงิน วันที่ 31 ธันวาคม 2567
ดูเอกสาร
2567
งบการเงินระหว่างกาล วันที่ 30 มิถุนายน 2567
ดูเอกสาร
2567
งบการเงินระหว่างกาล วันที่ 30 มิถุนายน 2567
ดูเอกสาร
2567
งบการเงินระหว่างกาล วันที่ 30 มิถุนายน 2567
ดูเอกสาร
2567
งบการเงินระหว่างกาล วันที่ 30 มิถุนายน 2567
ดูเอกสาร
2567
งบการเงินระหว่างกาล วันที่ 30 มิถุนายน 2567
ดูเอกสาร
2567
งบการเงินระหว่างกาล วันที่ 30 มิถุนายน 2567
ดูเอกสาร
2566
งบการเงิน วันที่ 31 ธันวาคม 2566
ดูเอกสาร
2566
งบการเงิน วันที่ 31 ธันวาคม 2566
ดูเอกสาร
2566
งบการเงิน วันที่ 31 ธันวาคม 2566
ดูเอกสาร
2566
งบการเงิน วันที่ 31 ธันวาคม 2566
ดูเอกสาร
2566
งบการเงิน วันที่ 31 ธันวาคม 2566
ดูเอกสาร
2566
งบการเงิน วันที่ 31 ธันวาคม 2566
ดูเอกสาร
2566
งบการเงินระหว่างกาล วันที่ 30 มิถุนายน 2566
ดูเอกสาร
2566
งบการเงินระหว่างกาล วันที่ 30 มิถุนายน 2566
ดูเอกสาร
2566
งบการเงินระหว่างกาล วันที่ 30 มิถุนายน 2566
ดูเอกสาร
2566
งบการเงินระหว่างกาล วันที่ 30 มิถุนายน 2566
ดูเอกสาร
2566
งบการเงินระหว่างกาล วันที่ 30 มิถุนายน 2566
ดูเอกสาร
2566
งบการเงินระหว่างกาล วันที่ 30 มิถุนายน 2566
ดูเอกสาร
2565
งบการเงิน วันที่ 31 ธันวาคม 2565
ดูเอกสาร
2565
งบการเงิน วันที่ 31 ธันวาคม 2565
ดูเอกสาร
2565
งบการเงิน วันที่ 31 ธันวาคม 2565
ดูเอกสาร
2565
งบการเงิน วันที่ 31 ธันวาคม 2565
ดูเอกสาร
2565
งบการเงิน วันที่ 31 ธันวาคม 2565
ดูเอกสาร
2565
งบการเงิน วันที่ 31 ธันวาคม 2565
ดูเอกสาร
2565
งบการเงินระหว่างกาล วันที่ 30 มิถุนายน 2565
ดูเอกสาร
2565
งบการเงินระหว่างกาล วันที่ 30 มิถุนายน 2565
ดูเอกสาร
2565
งบการเงินระหว่างกาล วันที่ 30 มิถุนายน 2565
ดูเอกสาร
2565
งบการเงินระหว่างกาล วันที่ 30 มิถุนายน 2565
ดูเอกสาร
2565
งบการเงินระหว่างกาล วันที่ 30 มิถุนายน 2565
ดูเอกสาร
2565
งบการเงินระหว่างกาล วันที่ 30 มิถุนายน 2565
ดูเอกสาร
2564
งบการเงิน วันที่ 31 ธันวาคม 2564
ดูเอกสาร
2564
งบการเงิน วันที่ 31 ธันวาคม 2564
ดูเอกสาร
2564
งบการเงิน วันที่ 31 ธันวาคม 2564
ดูเอกสาร
2564
งบการเงิน วันที่ 31 ธันวาคม 2564
ดูเอกสาร
2564
งบการเงิน วันที่ 31 ธันวาคม 2564
ดูเอกสาร
2564
งบการเงิน วันที่ 31 ธันวาคม 2564
ดูเอกสาร
2564
งบการเงินระหว่างกาล วันที่ 30 มิถุนายน 2564
ดูเอกสาร
2564
งบการเงินระหว่างกาล วันที่ 30 มิถุนายน 2564
ดูเอกสาร
2564
งบการเงินระหว่างกาล วันที่ 30 มิถุนายน 2564
ดูเอกสาร
2564
งบการเงินระหว่างกาล วันที่ 30 มิถุนายน 2564
ดูเอกสาร
2564
งบการเงินระหว่างกาล วันที่ 30 มิถุนายน 2564
ดูเอกสาร
2564
งบการเงินระหว่างกาล วันที่ 30 มิถุนายน 2564
ดูเอกสาร
2563
งบการเงิน วันที่ 31 ธันวาคม 2563
ดูเอกสาร
2563
งบการเงิน วันที่ 31 ธันวาคม 2563
ดูเอกสาร
2563
งบการเงิน วันที่ 31 ธันวาคม 2563
ดูเอกสาร
2563
งบการเงิน วันที่ 31 ธันวาคม 2563
ดูเอกสาร
2563
งบการเงิน วันที่ 31 ธันวาคม 2563
ดูเอกสาร
2563
งบการเงิน วันที่ 31 ธันวาคม 2563
ดูเอกสาร
2563
งบการเงินระหว่างกาล วันที่ 30 มิถุนายน 2563
ดูเอกสาร
2563
งบการเงินระหว่างกาล วันที่ 30 มิถุนายน 2563
ดูเอกสาร
2563
งบการเงินระหว่างกาล วันที่ 30 มิถุนายน 2563
ดูเอกสาร
2563
งบการเงินระหว่างกาล วันที่ 30 มิถุนายน 2563
ดูเอกสาร
2563
งบการเงินระหว่างกาล วันที่ 30 มิถุนายน 2563
ดูเอกสาร
2563
งบการเงินระหว่างกาล วันที่ 30 มิถุนายน 2563
ดูเอกสาร
2562
งบการเงิน วันที่ 31 ธันวาคม 2562
ดูเอกสาร
2562
งบการเงิน วันที่ 31 ธันวาคม 2562
ดูเอกสาร
2562
งบการเงิน วันที่ 31 ธันวาคม 2562
ดูเอกสาร
2562
งบการเงิน วันที่ 31 ธันวาคม 2562
ดูเอกสาร
2562
งบการเงิน วันที่ 31 ธันวาคม 2562
ดูเอกสาร
2562
งบการเงิน วันที่ 31 ธันวาคม 2562
ดูเอกสาร

รายการเปิดเผยข้อมูลการดำรงเงินทองทุน

รายงาน
ไฟล์เอกสาร
2568
สิ้นสุดวันที่ 30 มิถุนายน 2568 - CLC
ดูเอกสาร
2568
สิ้นสุดวันที่ 30 มิถุนายน 2568 - CLC
ดูเอกสาร
2568
สิ้นสุดวันที่ 30 มิถุนายน 2568 - CLC
ดูเอกสาร
2568
สิ้นสุดวันที่ 30 มิถุนายน 2568 - CLC
ดูเอกสาร
2568
สิ้นสุดวันที่ 30 มิถุนายน 2568 - CLC
ดูเอกสาร
2568
สิ้นสุดวันที่ 30 มิถุนายน 2568 - CLC
ดูเอกสาร
2568
สิ้นสุดวันที่ 30 มิถุนายน 2568 - CLFG
ดูเอกสาร
2568
สิ้นสุดวันที่ 30 มิถุนายน 2568 - CLFG
ดูเอกสาร
2568
สิ้นสุดวันที่ 30 มิถุนายน 2568 - CLFG
ดูเอกสาร
2568
สิ้นสุดวันที่ 30 มิถุนายน 2568 - CLFG
ดูเอกสาร
2568
สิ้นสุดวันที่ 30 มิถุนายน 2568 - CLFG
ดูเอกสาร
2568
สิ้นสุดวันที่ 30 มิถุนายน 2568 - CLFG
ดูเอกสาร
2567
สิ้นสุดวันที่ 31 ธันวาคม 2567 - CLC
ดูเอกสาร
2567
สิ้นสุดวันที่ 31 ธันวาคม 2567 - CLC
ดูเอกสาร
2567
สิ้นสุดวันที่ 31 ธันวาคม 2567 - CLC
ดูเอกสาร
2567
สิ้นสุดวันที่ 31 ธันวาคม 2567 - CLC
ดูเอกสาร
2567
สิ้นสุดวันที่ 31 ธันวาคม 2567 - CLC
ดูเอกสาร
2567
สิ้นสุดวันที่ 31 ธันวาคม 2567 - CLC
ดูเอกสาร
2567
สิ้นสุดวันที่ 31 ธันวาคม 2567 - CLFG
ดูเอกสาร
2567
สิ้นสุดวันที่ 31 ธันวาคม 2567 - CLFG
ดูเอกสาร
2567
สิ้นสุดวันที่ 31 ธันวาคม 2567 - CLFG
ดูเอกสาร
2567
สิ้นสุดวันที่ 31 ธันวาคม 2567 - CLFG
ดูเอกสาร
2567
สิ้นสุดวันที่ 31 ธันวาคม 2567 - CLFG
ดูเอกสาร
2567
สิ้นสุดวันที่ 31 ธันวาคม 2567 - CLFG
ดูเอกสาร
2567
สิ้นสุดวันที่ 30 มิถุนายน 2567 - CLC
ดูเอกสาร
2567
สิ้นสุดวันที่ 30 มิถุนายน 2567 - CLC
ดูเอกสาร
2567
สิ้นสุดวันที่ 30 มิถุนายน 2567 - CLC
ดูเอกสาร
2567
สิ้นสุดวันที่ 30 มิถุนายน 2567 - CLC
ดูเอกสาร
2567
สิ้นสุดวันที่ 30 มิถุนายน 2567 - CLC
ดูเอกสาร
2567
สิ้นสุดวันที่ 30 มิถุนายน 2567 - CLC
ดูเอกสาร
2567
สิ้นสุดวันที่ 30 มิถุนายน 2567 - CLFG
ดูเอกสาร
2567
สิ้นสุดวันที่ 30 มิถุนายน 2567 - CLFG
ดูเอกสาร
2567
สิ้นสุดวันที่ 30 มิถุนายน 2567 - CLFG
ดูเอกสาร
2567
สิ้นสุดวันที่ 30 มิถุนายน 2567 - CLFG
ดูเอกสาร
2567
สิ้นสุดวันที่ 30 มิถุนายน 2567 - CLFG
ดูเอกสาร
2567
สิ้นสุดวันที่ 30 มิถุนายน 2567 - CLFG
ดูเอกสาร
2566
สิ้นสุดวันที่ 31 ธันวาคม 2566 - CLC
ดูเอกสาร
2566
สิ้นสุดวันที่ 31 ธันวาคม 2566 - CLC
ดูเอกสาร
2566
สิ้นสุดวันที่ 31 ธันวาคม 2566 - CLC
ดูเอกสาร
2566
สิ้นสุดวันที่ 31 ธันวาคม 2566 - CLC
ดูเอกสาร
2566
สิ้นสุดวันที่ 31 ธันวาคม 2566 - CLC
ดูเอกสาร
2566
สิ้นสุดวันที่ 31 ธันวาคม 2566 - CLC
ดูเอกสาร
2566
สิ้นสุดวันที่ 31 ธันวาคม 2566 - CLFG
ดูเอกสาร
2566
สิ้นสุดวันที่ 31 ธันวาคม 2566 - CLFG
ดูเอกสาร
2566
สิ้นสุดวันที่ 31 ธันวาคม 2566 - CLFG
ดูเอกสาร
2566
สิ้นสุดวันที่ 31 ธันวาคม 2566 - CLFG
ดูเอกสาร
2566
สิ้นสุดวันที่ 31 ธันวาคม 2566 - CLFG
ดูเอกสาร
2566
สิ้นสุดวันที่ 31 ธันวาคม 2566 - CLFG
ดูเอกสาร
2566
สิ้นสุดวันที่ 30 มิถุนายน 2566 - CLC
ดูเอกสาร
2566
สิ้นสุดวันที่ 30 มิถุนายน 2566 - CLC
ดูเอกสาร
2566
สิ้นสุดวันที่ 30 มิถุนายน 2566 - CLC
ดูเอกสาร
2566
สิ้นสุดวันที่ 30 มิถุนายน 2566 - CLC
ดูเอกสาร
2566
สิ้นสุดวันที่ 30 มิถุนายน 2566 - CLC
ดูเอกสาร
2566
สิ้นสุดวันที่ 30 มิถุนายน 2566 - CLC
ดูเอกสาร
2566
สิ้นสุดวันที่ 30 มิถุนายน 2566 - CLFG
ดูเอกสาร
2566
สิ้นสุดวันที่ 30 มิถุนายน 2566 - CLFG
ดูเอกสาร
2566
สิ้นสุดวันที่ 30 มิถุนายน 2566 - CLFG
ดูเอกสาร
2566
สิ้นสุดวันที่ 30 มิถุนายน 2566 - CLFG
ดูเอกสาร
2566
สิ้นสุดวันที่ 30 มิถุนายน 2566 - CLFG
ดูเอกสาร
2566
สิ้นสุดวันที่ 30 มิถุนายน 2566 - CLFG
ดูเอกสาร
2565
สิ้นสุดวันที่ 31 ธันวาคม 2565 - CLC
ดูเอกสาร
2565
สิ้นสุดวันที่ 31 ธันวาคม 2565 - CLC
ดูเอกสาร
2565
สิ้นสุดวันที่ 31 ธันวาคม 2565 - CLC
ดูเอกสาร
2565
สิ้นสุดวันที่ 31 ธันวาคม 2565 - CLC
ดูเอกสาร
2565
สิ้นสุดวันที่ 31 ธันวาคม 2565 - CLC
ดูเอกสาร
2565
สิ้นสุดวันที่ 31 ธันวาคม 2565 - CLC
ดูเอกสาร
2565
สิ้นสุดวันที่ 31 ธันวาคม 2565 - CLFG
ดูเอกสาร
2565
สิ้นสุดวันที่ 31 ธันวาคม 2565 - CLFG
ดูเอกสาร
2565
สิ้นสุดวันที่ 31 ธันวาคม 2565 - CLFG
ดูเอกสาร
2565
สิ้นสุดวันที่ 31 ธันวาคม 2565 - CLFG
ดูเอกสาร
2565
สิ้นสุดวันที่ 31 ธันวาคม 2565 - CLFG
ดูเอกสาร
2565
สิ้นสุดวันที่ 31 ธันวาคม 2565 - CLFG
ดูเอกสาร

ประกาศความเป็นส่วนตัว

บริษัทฯ ได้ตระหนักถึงความสำคัญในการคุ้มครองข้อมูลส่วนบุคคลของท่าน
จึงได้ออกประกาศความเป็นส่วนตัวฉบับนี้ขึ้นภายใต้ พรบ. คุ้มครองข้อมูลส่วนบุคคล พ.ศ. 2562

ติดต่อเรา

บริษัทเครดิตฟองซิเอร์ แคปปิตอล ลิ้งค์ จำกัด
เลขประจำตัวผู้เสียภาษี : 0105515001221

สำนักงานใหญ่
เลขที่ 88/8 อาคารแคปปิตอล ลิ้งค์ ชั้น 6,7 ถนนสาทรเหนือ
แขวงสีลม เขตบางรัก กรุงเทพมหานคร 10500

โทรศัพท์ : 02 678 0666
อีเมล: info@capitallink.co.th
เวลาทำการ: 9:30 - 16:30 น. จันทร์ - ศุกร์ ยกเว้นวันหยุดธนาคาร